08 【生命周期 组件】
# 08 【生命周期 组件】
# 1.生命周期
# 1.1引出生命周期
生命周期
- 又名生命周期回调函数、生命周期函数、生命周期钩子
- 是什么:Vue在关键时刻帮我们调用的一些特殊名称的函数
- 生命周期函数的名字不可更改,但函数的具体内容是程序员根据需求编写的
- 生命周期函数中的
this指向是vm或组件实例对象
<div id="root">
<h2 v-if="a">你好啊</h2>
<h2 :style="{opacity}">看笔记学Vue</h2>
</div>
<script type="text/javascript">
Vue.config.productionTip = false
new Vue({
el: '#root',
data: {
a: false,
opacity: 1
},
methods: {
},
// Vue 完成模板的解析并把初始的真实 DOM 元素放入页面后(挂载完毕)调用 mounted
mounted() {
console.log('mounted', this)
setInterval(() => {
this.opacity -= 0.01
if(this.opacity <= 0) this.opacity = 1
}, 16)
},
})
// 通过外部的定时器实现(不推荐)
// setInterval(() => {
// vm.opacity -= 0.01
// if(vm.opacity <= 0) vm.opacity = 1
// },16)
</script>
2
3
4
5
6
7
8
9
10
11
12
13
14
15
16
17
18
19
20
21
22
23
24
25
26
27
28
29
30
31

# 1.2分析生命周期

<title>分析生命周期</title>
<script type="text/javascript" src="../js/vue.js"></script>
<div id="root" :x="n">
<h2 v-text="n"></h2>
<h2>当前的n值是:{{ n }}</h2>
<button @click="add">点我n+1</button>
<button @click="bye">点我销毁vm</button>
</div>
<script type="text/javascript">
Vue.config.productionTip = false
new Vue({
el: '#root',
// template:`
// <div>
// <h2>当前的n值是:{{n}}</h2>
// <button @click="add">点我n+1</button>
// </div>
// `,
data: {
n: 1
},
methods: {
add() { console.log('add')
this.n++
},
bye() {
console.log('bye')
this.$destroy()
}
},
watch: {
n() {
console.log('n变了')
}
},
beforeCreate() {console.log('beforeCreate')},
created() {console.log('created')},
beforeMount() {console.log('beforeMount')},
mounted() {console.log('mounted')},
beforeUpdate() {console.log('beforeUpdate')},
updated() {console.log('updated')},
beforeDestroy() {console.log('beforeDestroy')},
destroyed() {console.log('destroyed')},
})
</script>
2
3
4
5
6
7
8
9
10
11
12
13
14
15
16
17
18
19
20
21
22
23
24
25
26
27
28
29
30
31
32
33
34
35
36
37
38
39
40
41
42
43
44
45
46
47
48
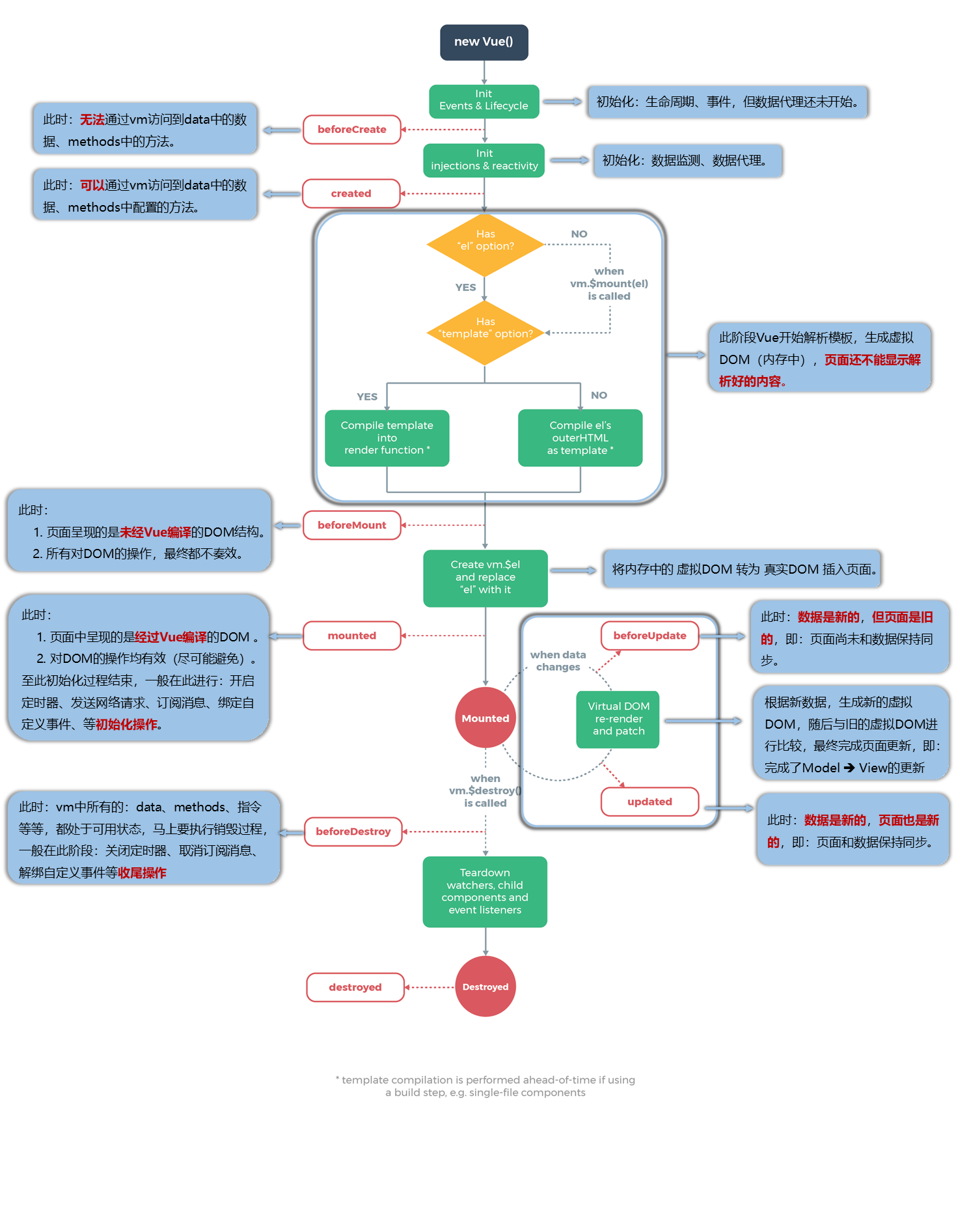
来讲一下图中间大框框的内容

先判断有没有el 这个配置项,没有就调用 vm.$mount(el),如果两个都没有就一直卡着,显示的界面就是最原始的容器的界面。有el这个配置项,就进行判断有没有template这个配置项,没有template 就将el绑定的容器编译为 vue模板,来个对比图。
没编译前的:

编译后:

template 的作用
第一种情况,有 template:
如果 el 绑定的容器没有任何内容,就一个空壳子,但在 Vue 实例中写了 template,就会编译解析这个 template 里的内容,生成虚拟 DOM,最后将 虚拟 DOM 转为 真实 DOM 插入页面(其实就可以理解为 template 替代了 el 绑定的容器的内容)。

第二种情况,没有 template:
没有 template,就编译解析 el 绑定的容器,生成虚拟 DOM,后面就顺着生命周期执行下去。
# 1.3总结生命周期
- beforeCreate(创建前):数据监测(getter和setter)和初始化事件还未开始,此时 data 的响应式追踪、event/watcher 都还没有被设置,也就是说不能访问到data、computed、watch、methods上的方法和数据。
- created(创建后):实例创建完成,实例上配置的 options 包括 data、computed、watch、methods 等都配置完成,但是此时渲染得节点还未挂载到 DOM,所以不能访问到
$el属性。 - beforeMount(挂载前):在挂载开始之前被调用,相关的render函数首次被调用。此阶段Vue开始解析模板,生成虚拟DOM存在内存中,还没有把虚拟DOM转换成真实DOM,插入页面中。所以网页不能显示解析好的内容。
- mounted(挂载后):在el被新创建的 vm.$el(就是真实DOM的拷贝)替换,并挂载到实例上去之后调用(将内存中的虚拟DOM转为真实DOM,真实DOM插入页面)。此时页面中呈现的是经过Vue编译的DOM,这时在这个钩子函数中对DOM的操作可以有效,但要尽量避免。一般在这个阶段进行:开启定时器,发送网络请求,订阅消息,绑定自定义事件等等
- beforeUpdate(更新前):响应式数据更新时调用,此时虽然响应式数据更新了,但是对应的真实 DOM 还没有被渲染(数据是新的,但页面是旧的,页面和数据没保持同步)。
- updated(更新后) :在由于数据更改导致的虚拟DOM重新渲染和打补丁之后调用。此时 DOM 已经根据响应式数据的变化更新了。调用时,组件 DOM已经更新,所以可以执行依赖于DOM的操作。然而在大多数情况下,应该避免在此期间更改状态,因为这可能会导致更新无限循环。该钩子在服务器端渲染期间不被调用。
- beforeDestroy(销毁前):实例销毁之前调用。这一步,实例仍然完全可用,
this仍能获取到实例。在这个阶段一般进行关闭定时器,取消订阅消息,解绑自定义事件。 - destroyed(销毁后):实例销毁后调用,调用后,Vue 实例指示的所有东西都会解绑定,所有的事件监听器会被移除,所有的子实例也会被销毁。该钩子在服务端渲染期间不被调用。
常用的生命周期钩子
mounted发送ajax请求、启动定时器、绑定自定义事件、订阅消息等初始化操作
beforeDestroy清除定时器、解绑自定义事件、取消订阅消息等收尾工作
关于销毁Vue实例
- 销毁后借助Vue开发者工具看不到任何信息
- 销毁后自定义事件会失效,但原生DOM事件依然有效
- 一般不会在
beforeDestroy操作数据,因为即便操作数据,也不会再触发更新流程了
<div id="root">
<h2 :style="{opacity}">欢迎学习Vue</h2>
<button @click="opacity = 1">透明度设置为1</button>
<button @click="stop">点我停止变换</button>
</div>
<script type="text/javascript">
Vue.config.productionTip = false
new Vue({
el: '#root',
data: {
opacity: 1
},
methods: {
stop() {
//摧毁整个Vue实例,直接停掉还能通过别人方法修改,使用这个就是完全摧毁
this.$destroy()
}
},
// Vue完成模板的解析并把初始的真实DOM元素放入页面后(挂载完毕)调用mounted
mounted() {
console.log('mounted', this)
this.timer = setInterval(() => {
console.log('setInterval')
this.opacity -= 0.01
if (this.opacity <= 0) this.opacity = 1
}, 16)
},
beforeDestroy() {
clearInterval(this.timer)
console.log('vm即将驾鹤西游了')
},
})
</script>
2
3
4
5
6
7
8
9
10
11
12
13
14
15
16
17
18
19
20
21
22
23
24
25
26
27
28
29
30
31
32
33
34

# 2.组件
# 2.1模块与组件、模块化与组件化


模块
理解:向外提供特定功能的 js 程序,一般就是一个 js 文件
为什么:js 文件很多很复杂
作用:复用、简化 js 的编写,提高 js 运行效率
组件
- 定义:用来实现局部功能的代码和资源的集合(html/css/js/image…)
- 为什么:一个界面的功能很复杂
- 作用:复用编码,简化项目编码,提高运行效率
模块化 当应用中的 js 都以模块来编写的,那这个应用就是一个模块化的应用 组件化 当应用中的功能都是多组件的方式来编写的,那这个应用就是一个组件化的应用
# 2.2非单文件组件
非单文件组件:一个文件中包含有 n 个组件 单文件组件:一个文件中只包含有 1 个组件
# 2.2.1基本使用
Vue中使用组件的三大步骤:
- 定义组件(创建组件)
- 注册组件
- 使用组件(写组件标签)
# 定义组件
使用**Vue.extend(options)**创建,其中options和new Vue(options)时传入的那个options几乎一样,但也有点区别;
区别如下:
- el不要写,为什么? ——— 最终所有的组件都要经过一个
vm的管理,由vm中的el决定服务哪个容器。 - data必须写成函数,为什么? ———— 避免组件被复用时,数据存在引用关系。
讲解一下面试小问题:data必须写成函数:
这是js底层设计的原因:举个例子
对象形式
let data = {
a: 99,
b: 100
}
let x = data;
let y = data;
// x 和 y 引用的都是同一个对象,修改 x 的值, y 的值也会改变
x.a = 66;
console.loh(x); // a:66 b:100
console.log(y); // a:66 b:100
2
3
4
5
6
7
8
9
10
11
函数形式
function data() {
return {
a: 99,
b: 100
}
}
let x = data();
let y = data();
console.log(x === y); // false
// 我的理解是函数每调用一次就创建一个新的对象返回给他们
2
3
4
5
6
7
8
9
10
备注:使用template可以配置组件结构。
创建一个组件案例:Vue.extend() 创建
<script type="text/javascript">
Vue.config.productionTip = false
//第一步:创建school组件
const school = Vue.extend({
template:`
<div class="demo">
<h2>学校名称:{{schoolName}}</h2>
<h2>学校地址:{{address}}</h2>
<button @click="showName">点我提示学校名</button>
</div>
`,
// el:'#root', //组件定义时,一定不要写el配置项,因为最终所有的组件都要被一个vm管理,由vm决定服务于哪个容器。
data(){
return {
schoolName:'尚硅谷',
address:'北京昌平'
}
},
methods: {
showName(){
alert(this.schoolName)
}
},
})
//第一步:创建student组件
const student = Vue.extend({
template:`
<div>
<h2>学生姓名:{{studentName}}</h2>
<h2>学生年龄:{{age}}</h2>
</div>
`,
data(){
return {
studentName:'张三',
age:18
}
}
})
//第一步:创建hello组件
const hello = Vue.extend({
template:`
<div>
<h2>你好啊!{{name}}</h2>
</div>
`,
data(){
return {
name:'Tom'
}
}
})
</script>
2
3
4
5
6
7
8
9
10
11
12
13
14
15
16
17
18
19
20
21
22
23
24
25
26
27
28
29
30
31
32
33
34
35
36
37
38
39
40
41
42
43
44
45
46
47
48
49
50
51
52
53
54
55
56
# 注册组件
- 局部注册:靠new Vue的时候传入components选项
- 全局注册:靠
Vue.component('组件名',组件)
局部注册(只有注册了那个组件的才能使用)
<script>
//创建vm
new Vue({
el: '#root',
data: {
msg:'你好啊!'
},
//第二步:注册组件(局部注册)
components: {
//左边才是组件名
school: school,
student: student
// ES6简写形式
// school,
// student
}
})
</script>
2
3
4
5
6
7
8
9
10
11
12
13
14
15
16
17
18
全局注册(所有的都可以使用)
<script>
//第二步:全局注册组件
Vue.component('hello', hello)
</script>
2
3
4
# 使用组件
<!-- 准备好一个容器-->
<div id="root">
<hello></hello>
<hr>
<h1>{{msg}}</h1>
<hr>
<!-- 第三步:编写组件标签 -->
<school></school>
<hr>
<!-- 第三步:编写组件标签 -->
<student></student>
</div>
2
3
4
5
6
7
8
9
10
11
12
# 2.2.2组件注意事项
关于组件名:
一个单词组成:
- 第一种写法(首字母小写):school
- 第二种写法**(首字母大写)**:School(推荐)
多个单词组成:
- 第一种写法**(kebab-case命名)**:my-school
- 第二种写法**(CamelCase命名)**:MySchool (需要Vue脚手架支持)(推荐)
备注:
(1).组件名尽可能回避HTML中已有的元素名称,例如:h2、H2都不行。
(2).可以使用
name配置项指定组件在开发者工具中呈现的名字。
关于组件标签:
第一种写法:<school></school>
第二种写法:<school/>
备注:不用使用脚手架时,
会导致后续组件不能渲染。
一个简写方式:
const school = Vue.extend(options)可简写为:const school = options
<div id="root">
<h2>{{msg}}</h2>
<school></school>
</div>
<script type="text/javascript">
Vue.config.productionTip = false
//定义组件
const school = Vue.extend({
name: 'atguigu', // 组件给自己起个名字,用于在浏览器开发工具上显示
template: `
<div>
<h3>学校名称:{{name}}</h3>
<h3>学校地址:{{address}}</h3>
</div>
`,
data() {
return {
name: 'dselegent',
address: '长沙'
}
}
})
new Vue({
el: '#root',
data: {
msg: '欢迎学习Vue!'
},
components: {
school
}
})
</script>
2
3
4
5
6
7
8
9
10
11
12
13
14
15
16
17
18
19
20
21
22
23
24
25
26
27
28
29
30
31
32
33
34
35
# 2.2.3组件的嵌套

<div id="root"></div>
<script type="text/javascript">
Vue.config.productionTip = false
//定义student组件
const student = Vue.extend({
name: 'student',
template: `
<div>
<h4>学生姓名:{{name}}</h4>
<h4>学生年龄:{{age}}</h4>
</div>
`,
data() {return {name: '尚硅谷',age: 18}}
})
//定义school组件
const school = Vue.extend({
name: 'school',
template: `
<div>
<h3>学校名称:{{name}}</h3>
<h3>学校地址:{{address}}</h3>
<student></student>
</div>
`,
data() {return {name: '尚硅谷',address: '北京'}},
//注册组件(局部)
components: { student }
})
//定义hello组件
const hello = Vue.extend({
template: `<h3>{{msg}}</h3>`,
data() {return {msg: '欢迎来到尚硅谷学习!'}}
})
//定义app组件
const app = Vue.extend({
template: `
<div>
<hello></hello>
<school></school>
</div>
`,
components: { school, hello }
})
//创建vm
new Vue({
el: '#root',
template: '<app></app>',
//注册组件(局部)
components: { app }
})
</script>
2
3
4
5
6
7
8
9
10
11
12
13
14
15
16
17
18
19
20
21
22
23
24
25
26
27
28
29
30
31
32
33
34
35
36
37
38
39
40
41
42
43
44
45
46
47
48
49
50
51
52
53
54
55
56
57

# 2.2.4VueComponent
- school组件本质是一个名为
VueComponent的构造函数,且不是程序员定义的,是Vue.extend生成的。 - 我们只需要写
<school/>或<school></school>,Vue解析时会帮我们创建school组件的实例对象,即Vue帮我们执行的:new VueComponent(options)。 - 特别注意:每次调用
Vue.extend,返回的都是一个全新的VueComponent,即不同组件是不同的对象 - 关于this指向:
- 组件配置中:data函数、methods中的函数、watch中的函数、computed中的函数 它们的this均是
VueComponent实例对象。 new Vue(options)配置中:data函数、methods中的函数、watch中的函数、computed中的函数 它们的this均是Vue实例对象。
- 组件配置中:data函数、methods中的函数、watch中的函数、computed中的函数 它们的this均是
VueComponent的实例对象,以后简称vc(也可称之为:组件实例对象)。Vue的实例对象,以后简称vm。
<div id="root">
<school></school>
<hello></hello>
</div>
<script type="text/javascript">
Vue.config.productionTip = false
// 定义school组件
const school = Vue.extend({
name: 'school',
template: `
<div>
<h2>学校名称:{{name}}</h2>
<h2>学校地址:{{address}}</h2>
<button @click="showName">点我提示学校名</button>
</div>
`,
data() {return {name: '尚硅谷',address: '北京'}},
methods: {showName() {console.log('showName', this)}},
})
const test = Vue.extend({
template: `<span>atguigu</span>`
})
// 定义hello组件
const hello = Vue.extend({
template: `
<div>
<h2>{{msg}}</h2>
<test></test>
</div>
`,
data() {return {msg: '你好啊!'}},
components: { test }
})
// console.log('@',school)
// console.log('#',hello)
// 创建vm
const vm = new Vue({
el: '#root',
components: { school, hello }
})
</script>
2
3
4
5
6
7
8
9
10
11
12
13
14
15
16
17
18
19
20
21
22
23
24
25
26
27
28
29
30
31
32
33
34
35
36
37
38
39
40
41
42
43
44
45
46
47
Vue 在哪管理 VueComponent

# 2.2.5一个重要的内置关系
- 一个重要的内置关系:VueComponent.prototype.proto === Vue.prototype
- 为什么要有这个关系:让组件实例对象(vc)可以访问到 Vue原型上的属性、方法。

例:
main.js中Vue.prototype.Axios = Axios;组件
xxx.vue中this.Axios({});
# 2.3单文件组件
单文件组件就是将一个组件的代码写在 .vue 这种格式的文件中,webpack 会将 .vue 文件解析成 html,css,js这些形式。
来做个单文件组件的案例:
School.vue
<template>
<div class="demo">
<h2>学校名称:{{name}}</h2>
<h2>学校地址:{{address}}</h2>
<button @click="showName">点我提示学校名</button>
</div>
</template>
<script>
export default {
name:'School',
data(){
return {
name:'尚硅谷',
address:'北京昌平'
}
},
methods: {
showName(){
alert(this.name)
}
},
}
//上面是下面的精简版
const school = Vue.extend({
name:'School',
data(){
return {
name:'尚硅谷',
address:'北京昌平'
}
},
methods: {
showName(){
alert(this.name)
}
},
})
export default school;
</script>
<style>
.demo{
background-color: orange;
}
</style>
2
3
4
5
6
7
8
9
10
11
12
13
14
15
16
17
18
19
20
21
22
23
24
25
26
27
28
29
30
31
32
33
34
35
36
37
38
39
40
41
42
43
44
45
46
Student.vue
<template>
<div>
<h2>学生姓名:{{name}}</h2>
<h2>学生年龄:{{age}}</h2>
</div>
</template>
<script>
export default {
name:'Student',
data(){
return {
name:'张三',
age:18
}
}
}
</script>
2
3
4
5
6
7
8
9
10
11
12
13
14
15
16
17
18
App.vue
用来汇总所有的组件(大总管)
<template>
<div>
<School></School>
<Student></Student>
</div>
</template>
<script>
//引入组件
import School from './School.vue'
import Student from './Student.vue'
export default {
name:'App',
components:{
School,
Student
}
}
</script>
2
3
4
5
6
7
8
9
10
11
12
13
14
15
16
17
18
19
20
main.js
在这个文件里面创建 vue 实例
import App from './App.vue'
new Vue({
el:'#root',
template:`<App></App>`,//因为这里没有多个标签,App就是根标签
components:{App},
})
2
3
4
5
6
7
index.html
在这写 vue 要绑定的容器
<!DOCTYPE html>
<html>
<head>
<meta charset="UTF-8" />
<title>练习一下单文件组件的语法</title>
</head>
<body>
<!-- 准备一个容器 -->
<div id="root"></div>
<script type="text/javascript" src="../js/vue.js"></script>
<script type="text/javascript" src="./main.js"></script>
</body>
</html>
2
3
4
5
6
7
8
9
10
11
12
13